我們匯總了用戶最關心的一系列液晶拼接屏問題,并提供了專業的解答。如果您的問題未在此列,歡迎隨時聯系我們的技術專家。
一、技術故障類
Q1:液晶拼接屏出現黑屏,無法顯示,可能是什么原因?
A: 黑屏通常由以下原因導致,請您按順序排查:
電源問題: 檢查電源線是否接好,電源指示燈是否亮起。
信號源問題: 檢查信號線(如HDMI、DP線)是否松動或損壞,確認輸出設備(如電腦)是否正常開機并選擇了正確的輸出模式。
控制器問題: 檢查拼接處理器或視頻控制器是否正常工作。
如果以上步驟無法解決,可能是屏幕內部硬件故障,請聯系我們的技術支持。
Q2:屏幕出現花屏、彩色條紋或噪點,如何解決?
A: 花屏問題多與信號傳輸或線纜有關:
Q3:屏幕頻繁閃爍或“閃屏”,該怎么辦?
A: 閃屏問題可能源于:
信號干擾: 確保信號線遠離強電線路,并使用屏蔽性能良好的線纜。
刷新率不匹配: 在電腦顯示設置中,將刷新率調整為60Hz或屏幕推薦的數值。
電源不穩定: 檢查供電電壓是否穩定。
硬件故障: 持續性的閃屏可能是屏幕或控制器故障,需要專業檢修。
Q4:畫面切換時出現殘影或拖影,正常嗎?
A: 輕微的殘影可能與液晶本身的響應時間有關,但明顯的、持續的殘影則不正常。通常原因包括:
Q5:屏幕顯示“無信號”或信號時斷時續?
A: 這表明信號未能穩定傳輸到屏幕:
檢查鏈路: 從電腦→線纜→處理器→拼接屏,逐段檢查連接。
確認輸入源: 通過遙控器或OSD菜單,確認當前屏幕選擇的信號輸入源(如HDMI 1, VGA 2)與您插的端口一致。
嘗試替換: 更換一個端口或一臺電腦進行測試,以定位問題點。
您已嘗試基礎排查仍未解決?我們為您準備了詳細的故障分析指南,請參閱專題文章:《液晶拼接屏十大常見故障分析與解決》。
二、安裝調試類
Q6:安裝液晶拼接屏對環境有什么要求?
A: 為確保穩定運行和長久壽命,安裝環境需滿足:
Q7:如何調整拼縫,讓多塊屏幕之間的畫面完美對齊?
A: 實現無縫拼接的關鍵在于“軟件調試”:
物理對齊: 首先確保屏體在物理安裝上盡可能平整對齊。
軟件拼縫補償: 使用我們提供的專業拼接控制軟件,通過其中的“縫隙補償”或“像素調整”功能,微調圖像邊緣,使其在視覺上連貫一體。這需要由專業工程師完成。
Q8:單塊屏幕的色彩/亮度不一致,如何校正?
A: 這需要通過亮度與色彩一致性校正功能解決。我們的拼接屏產品支持此功能,通過專業設備和軟件,對組屏中每一塊屏幕的色域、Gamma值、白平衡等進行微調,確保整體畫面色彩均勻統一。
如果還未真正了解安裝過程中的細節,請查看專題文章:《液晶拼接屏安裝調試全攻略:從布線、對縫到校正詳解》
三、產品知識類
Q9:宣傳的“拼縫”指標(如1.7mm, 3.5mm)到底是什么意思?
A: “拼縫”指的是兩塊屏幕邊框之間的物理寬度。這個數值越小,屏幕之間的黑色縫隙就越窄,畫面在拼接時的割裂感越弱,視覺整體性越強。例如,1.7mm拼縫的顯示效果遠優于3.5mm,是實現“無縫”視覺體驗的關鍵。
想了解不同拼縫(如1.7mm vs 3.5mm)在各類應用場景(如會議室、指揮中心)中的實際視覺效果差異,以及如何選擇,請閱讀我們的精選指南:《讀懂拼縫參數:如何選擇適合的液晶拼接屏? | 場景指南》。
Q10:拼接后的總分辨率是怎么計算的?
A: 拼接屏系統的總分辨率是 “單屏分辨率 × 橫向屏數量” × “單屏分辨率 × 縱向屏數量”。
例如,一個2x2的拼接墻,單屏分辨率為1920x1080,則總邏輯分辨率為3840x2160(4K)。您可以在電腦上看到一個完整的、放大后的桌面。
Q11:亮度和對比度是不是越高越好?
A: 并非如此,需要根據使用環境選擇:
Q12:一套液晶拼接屏系統的價格是多少?
A: 價格并非固定,它由屏體數量、拼縫規格、亮度、控制器性能、安裝結構及軟件功能等多個因素共同決定。我們提供定制化方案,請告知您的具體需求和預算,我們將為您提供最具性價比的報價。
更具體的采購指南詳情請查看文章:《液晶拼接屏選購指南:價格構成詳解與采購決策分析》
Q13:你們提供怎樣的售后服務?
A: 我們承諾:
質保期: 提供整機XX年,核心部件XX年的質保(請根據公司政策填寫)。
響應速度: 7x24小時技術支持,對于質保期內的問題,我們承諾XX小時內給出解決方案。
服務網絡: 在全國主要城市設有服務網點,可提供快速上門服務。
Q14:日常需要如何維護拼接屏?
A:
日常清潔: 使用柔軟的干布輕輕擦拭屏幕;對于頑固污漬,可沾少量屏幕專用清潔劑,切勿使用酒精或化學溶劑。
定期檢查: 建議每半年檢查一次線纜連接和散熱風扇是否正常。
長期運行: 建議設置定時開關機,讓設備得到休息,以延長使用壽命。
想要了解更詳細的日常維護保養知識,請查看專題文章:《液晶拼接屏維護保養指南:正確清潔方法與日常檢查要點》
希望以上解答能幫助您。如果您仍有其他疑問,或需要專業的技術支持,請隨時:
[立即聯系在線客服] 或 [撥打技術服務熱線:400-6988-985]
我們的專家將為您提供一對一的服務。
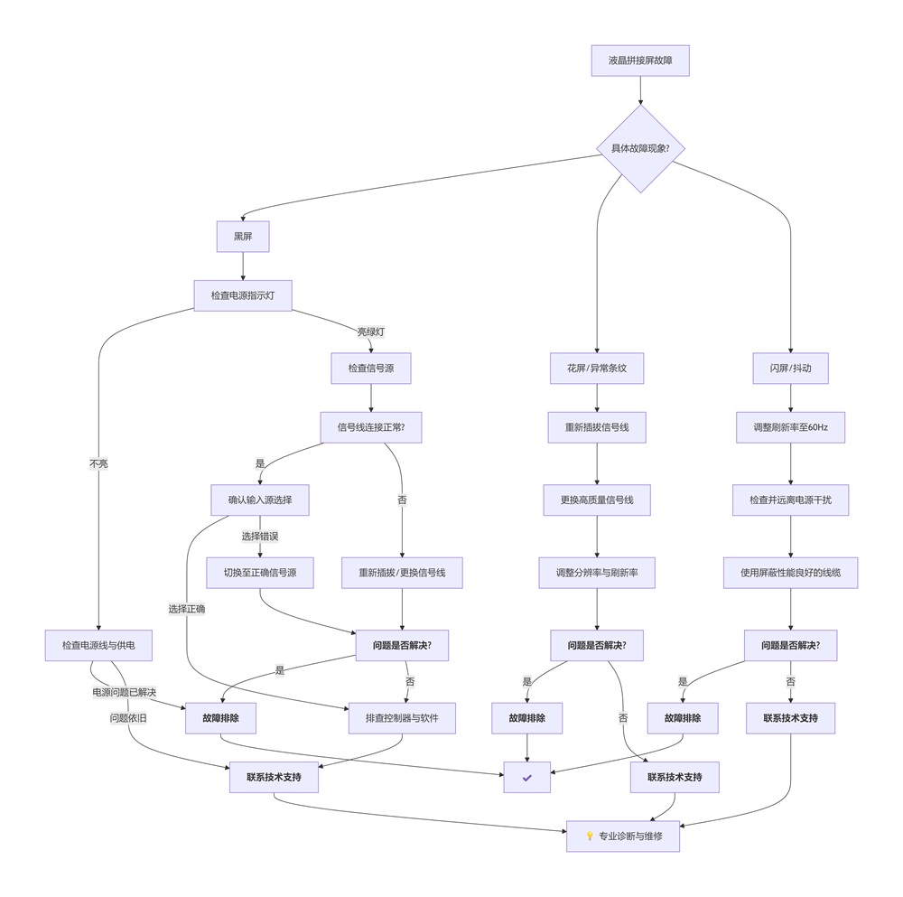
液晶拼接屏故障排查與解決大全
請遵循以下流程圖步驟,快速診斷并解決常見故障。我們將三大最常見故障——黑屏、花屏、閃屏——的排查路徑整合到一個清晰的流程中。
本指南為您提供快速排查思路。若想深入了解每一種故障背后的原理和徹底解決方法,請參考我們的專題文章《液晶拼接屏十大常見故障分析與解決》。

排查要點補充說明
對于黑屏問題:
對于花屏問題:
對于閃屏問題:
下一步行動建議
如果以上步驟均已嘗試但問題仍未解決,極有可能是屏體或控制器內部硬件故障。 此時,請勿自行拆機維修。
您可以將此流程圖作為參考,向我們的技術支持提供您已執行的排查步驟,這將極大幫助我們快速定位問題。
拓展閱讀:
《LED顯示屏常見問題大全 (FAQ) | 從選購到故障,一篇搞定!》
《會議一體機故障排查終極指南:無聲、無信號、卡頓一鍵解決》
《觸摸一體機常見問題(FAQ)中心:一站式解決您的所有難題》
《廣告機常見問題及解決方法 | 終極排查與保養指南》